• About
  • Portfolio
  • Resume

Michael C. Albers

  • About
  • Portfolio
  • Resume

Interchange Enhancements for QuickBooks

Company:
Intuit, Inc.

Role:
Experience Designer

Dates:
2006 - 2007

Description:

Intuit's IIF file format (Intuit Interchange Format), designed for storing portable QuickBooks information, was utilized for a wide variety of purposes including importing transactions from banks, backing up a company's critical data, and for accountants to modify a company's transactions to be GAAP-compliant.

The IIF file import experience was simplistic. The user specifies an IIF file to import and the process works or fails. There was no progress feedback nor was there any guidance provided if errors were encountered. In January of 2007, 10% of QuickBooks' support calls were related to IIF. IIF support was critical for users but carried a high overall cost for Intuit.

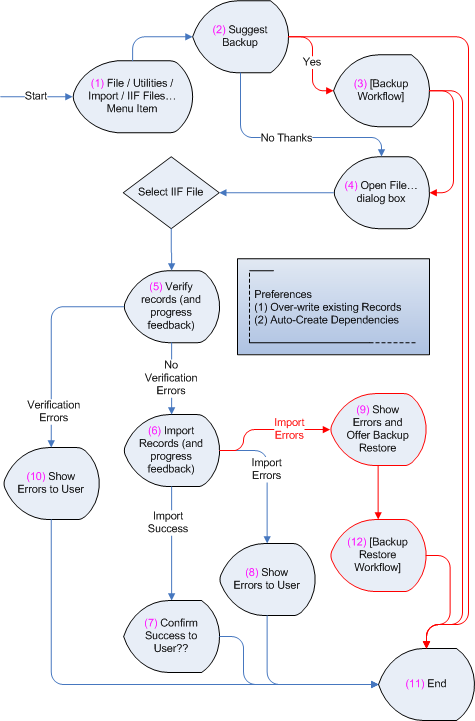
Weighing the user and business needs, a new IIF engine was built that provided more functionality while being easier to debug and maintain. Working with the IIF team while considering business needs, user needs, and technical constraints, I created a user flow diagram to guide the team’s work. The diagram drove the designs for new Import Options, Import Progress, and Import Error dialog boxes.

View fullsize User Flow Diagram
User Flow Diagram
View fullsize File Import Options
File Import Options
View fullsize Import Progress
Import Progress
View fullsize Import Errors
Import Errors